Corporate Social Responsibility

As a global citizen, our company cares greatly about environmental protection and prevention of occupational disasters. Our company supports transportation infrastructure with the purpose of promoting both corporate growth and environmental protection. We have ISO14001, OHSAS18001 and CNS15506 certifications as well as an internal EICC team. Besides the promotion of the above mentioned system, our team members cooperate with underprivileged groups in the local community and beyond to provide aid to those in need. Our company adheres strongly to the concept of “From the society and for the society.” We will always be present where we are needed and fulfill the responsibility as a corporate leader. Recently, our environmental efforts have been focused on controlling green-house gas emissions.

Corporate Social Responsibility Policy

The Company is committed to corporate governance, employee care, industrial safety, environmental protection, social participation and other areas of corporate citizenship, specific social responsibility policy:

  • Corporate
    governance
  • Abidance by rule
  • Employee care
  • Industrial
    safety
  • Environmental
    protection
  • Energy saving
  • Fair trade
  • Social
    responsibility

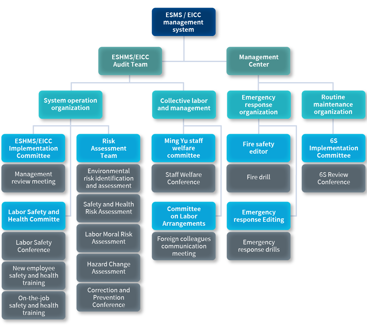
Management system architecture

The company will ISO 14001, OHSAS 18001 and EICC management system to create the best management efficiency, the management system architecture is as follow:

Min Aik Precision establishes independent reporting and consultation mailboxes for either internal or external personnel show their complaints or consult. The identity of the reporter and the content will be kept confidential, in this way to protect them from being treated unfairly or retaliated. Company will actively investigate and resolve problems.
Reporting mailbox:[email protected]